Education
Overview of the Australian education system
The Commonwealth of Australia comprises eight states and territories:
- New South Wales
- Queensland
- South Australia
- Tasmania
- Victoria
- Western Australia
- Australian Capital Territory, and
- Northern Territory.
There are three levels of Australian government:
- Australian (federal)
- state and territory, and
- local.
Australian and state and territory governments are responsible for education and training.
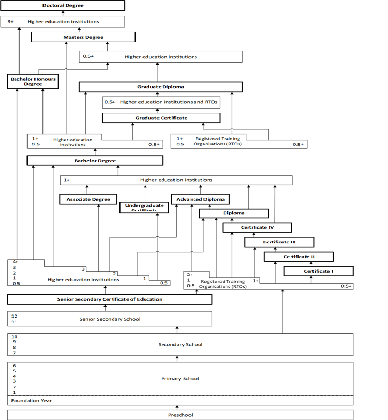
School education
School education is for 13 years. Students commence school at around five years of age. The stages of school education are:
- primary school (Foundation Year to Year 6)
- secondary school (Years 7 to 10), and
- senior secondary school (Years 11 and 12).
Primary and secondary education are usually delivered through separate schools, although some schools offer Foundation Year to Year 12 education. Many secondary schools also include senior secondary school.
Postsecondary education
Postsecondary education is known as tertiary education. Tertiary education includes higher education and vocational education and training.
For more information, see Higher education (page 14), Vocational education and training (page 30), School education (page 50) of the Australia Country Education Profile (CEP).
A diagram of the Australian education system is below.
